無感 FOC、? 單電阻控制方式 >? 自收斂直接閉環啟動算法,? 適應不同負載啟動,? 100%啟動成功。 > 順風啟動效果優良,? 啟動快速平穩,? 無失步,? 運行平穩噪音低。">
首頁 >> 產品中心 >> 產品方案開發-PCBA
方案特點
> 集成 12Bits 高速 ADC, 多路高性能模擬運放和可編程 PGA, 精簡外圍電路。
> 無感 FOC、 單電阻控制方式
> 自收斂直接閉環啟動算法, 適應不同負載啟動, 100%啟動成功。
> 順風啟動效果優良, 啟動快速平穩, 無失步, 運行平穩噪音低。
> 恒功率控制, 線性堵風口識別并保護。
> 轉速控制可高達 100000+RPM
> 標準三線接口: Vsp (或 PWM) 、 VCC、 GND
> 具備優異的 CE、 ESD 性能, EFT>4200V 。

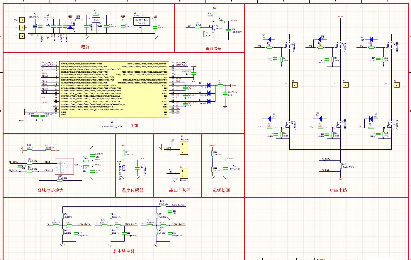
輸入母線電壓檢測:
輸入電壓由 R28 和 R29 電阻分壓,經 C18 濾波輸入單片機進行采樣來完成母線電壓檢測功能。
MCU 與預驅動
CMS32M5533 是 ARM-Cortex M0 內核, 同時內置 90V 三相半橋驅動模塊芯片。MCU負責整個系統的信號采集, 數據處理, 驅動輸出, 邏輯功能控制。
反電動勢采樣
本方案兼容方波BLDC和FOC單電阻控制, 無刷無感直流電機通過反電動勢來判斷轉子位置, 使用MCU的內置比較器來偵測過零點之前,必須先對相電壓做分壓,再經過低通濾波以獲得低于5V的直流電壓。 而判斷過零點的閾值, 則設置為該直流電壓幅值的1/2。 隨著電機轉速與負載的不同, 該直流電壓的幅值是會改變的。因此,過零點的閾值也隨之在調整,這可由MCU實時采樣并計算而得。
調速控制
MCU接受到VSPM調速信號, 控制電機轉速。
溫度保護
溫度保護: RT1為負溫度系數熱敏電阻, R27與RT1構成分壓電路, Layout時RT1靠近功 率MOSFET放置。通過檢測功率MOSFET溫度變化引起的R27與RT1構成的分壓電路輸出的電 壓變化來完成過溫保護信號采樣。
功率回路
6顆功率MOSFET按CMS32M5533給出的信號輪流導通驅動電機旋轉, 根據不同的MOSFET選擇合適的Rg電阻。并考慮在極限工況下的耐電壓耐電流參數,且留有一定的余量。
電流采樣
采用 0.005R 采樣電阻取得母線電流對應的電壓信號,通過單片機內置運算放大器放大 (放大倍數為 10 倍)。為了能得到準確的電流信息,增加偏置電路。偏置電壓由 R21、R22、R19 分壓后通過 CMS32M5533 內部運算放大器產生。
PCB Layout 注意事項
布局注意事項
整體布局遵循功率回路與小信號控制回路分開布局原則,功率部份在滿足銅箔載流量與溫度敏感器件距離的前提下,按最小環路面積布局。 芯片的放置方向優先考慮驅動出線,電流采樣以及反電動勢采樣等關鍵信號。 單元電路地回路按輸出回輸入原則走線 Rsense 電阻盡量靠近輸入 Bulk Capacitor 布局 濾波電容抵近端口放置 電阻分壓采樣下偏阻容盡量抵近檢測端口放置 (特別是反電動勢采樣與電流采樣相關) 驅動 Rg 電阻抵近 MOSFET 放置 NTC 溫度傳感器貼近熱源放置
關鍵信號走線
運放電流采樣按差分走線,從 Rsense 焊盤中間出線,走線遠離干擾源。 運放基準地應與 MCU 為同一參考地,反電動勢采樣地與 MCU 為同一參考地。 敏感弱電信號線與強電或高頻信號線保持一定距離,例如: U, V, W,相線禁止從芯片底部走線。 輔助電源從輸入 Bulk Capacitor 出線。