首頁 >> 產品中心 >> BPS晶豐明源 >> AC/DC隔離低PF
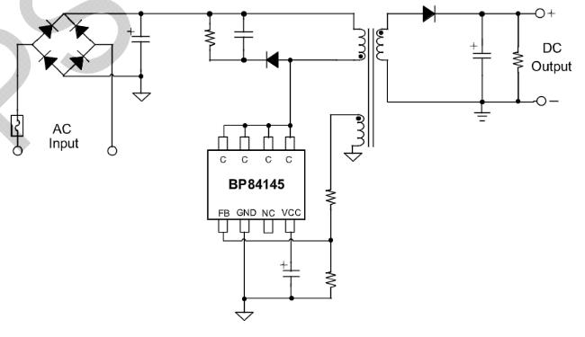
BP84145是原邊反饋控制恒壓、恒流反激變換器芯片。BP84145采用DCM控制方式,通過檢測輔助繞組的去磁實現開關管的谷底開通,減小開關損耗和EMI。
BP84145通過高壓自供電給VCC充電,無需外部啟動電阻,同時源極開關結構可以實現VCC自供電,無需輔助供電,便于寬輸出電壓的應用。BP84145采用鏡像電流采樣技術可以省去原邊CS電阻,節省了成本和體積,同時提高了系統可靠性。恒壓模式下,BP84145提供了輸出線壓降補償功能,以獲得較好的負載調整率。
BP84145通過檢測輔助繞組電壓實現原邊反饋,無需光耦和相關電路元件,極簡的外圍電路不僅降低了系統成本和體積,也提高了可靠性。
優勢
<75 mW 待機功耗,滿足六級能效要求
準諧振工作機制,提高系統效率
峰值電流漸變抖動改善 EMI
內置功率三極管
恒壓、恒流精度高
輸出線損補償可調
內置輸入線電壓補償
輸出過壓、短路保護
VCC 電壓過壓、欠壓保護
輸出整流管開路、短路保護
應用領域
手機、無繩電話、PDA、MP3和其它便攜式設備等的適配器、充電器
LED 驅動電源
線性電壓和 RCC 開關電源升級換代
PC、TV 等設備使用的輔助電源
