首頁 >> 產品中心 >> BPS晶豐明源 >> AC/DC隔離低PF
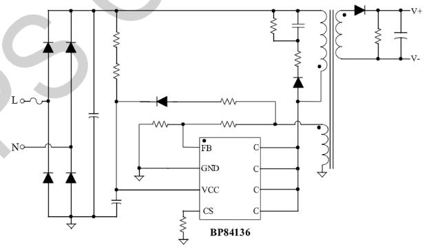
BP84136是一款高性能恒壓恒流原邊反饋控制器,適用于各種低功耗AC/DC充電器和適配器應用場合。該控制器采用原邊反饋控制機制,無需光耦和TL431即可以實現高精度的電壓輸 在恒流控制模式中,可以通過改變與CS管腳連接的電阻阻值來調節輸出電流大小。在恒壓控制模式下,BP84136使用了多種工作模式以得到高轉換效率和小的音頻異響。BP84136內置輸出線損補償,并可以通過修改反饋電阻阻值調整補償比例,以達到適應各種不同輸出導線線損要求,可以有效的補償輸出電流在輸出線上引起的線損壓降。在恒流模式和重負載下,BP84136工作于PFM,而在輕載和中度負載下同時減小Ipeak和工作頻率,以優化轉換效率,避免音頻異響。 BP84136具有多重的保護功能,包括輸出過壓、欠壓保護,VCC過壓、欠壓保護,反饋開路、短路保護,輸出整流管開路、短路保護,CS開路保護,過溫保護等。BP84136采用SOP-8封裝。
優勢
<75 mW 待機功耗,滿足六級能效要求
準諧振工作機制,提高系統效率
峰值電流漸變抖動改善 EMI
內置功率三極管
恒壓、恒流精度高
輸出線損補償可調
內置輸入線電壓補償
輸出過壓、短路保護
VCC 電壓過壓、欠壓保護
輸出整流管開路、短路保護
應用領域
手機、無繩電話、PDA、MP3和其它便攜式設備等的適配器、充電器
LED 驅動電源
線性電壓和 RCC 開關電源升級換代
PC、TV 等設備使用的輔助電源
